chapter-four/0500~0599/0589.N-ary-Tree-Preorder-Traversal
589. N-ary Tree Preorder Traversal
题目
Given the root of an n-ary tree, return the preorder traversal of its nodes' values.
Nary-Tree input serialization is represented in their level order traversal. Each group of children is separated by the null value (See examples)
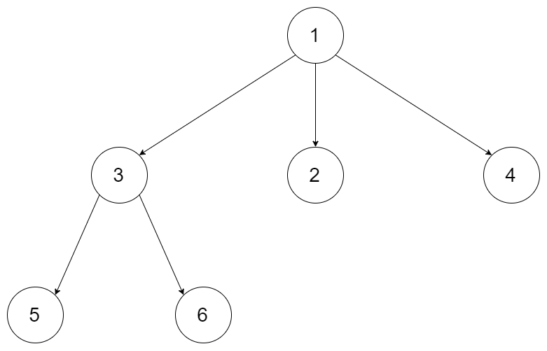
Example 1:

Input: root = [1,null,3,2,4,null,5,6]
Output: [1,3,5,6,2,4]
Example 2:

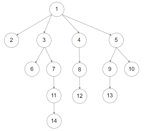
Input: root = [1,null,2,3,4,5,null,null,6,7,null,8,null,9,10,null,null,11,null,12,null,13,null,null,14]
Output: [1,2,3,6,7,11,14,4,8,12,5,9,13,10]
Constraints:
- The number of nodes in the tree is in the range
[0, 104]. 0 <= Node.val <= 10^4- The height of the n-ary tree is less than or equal to
1000.
Follow up: Recursive solution is trivial, could you do it iteratively?
题目大意
给定一个 N 叉树,返回其节点值的 前序遍历 。N 叉树 在输入中按层序遍历进行序列化表示,每组子节点由空值 null 分隔(请参见示例)。
解题思路
- N 叉树和二叉树的前序遍历原理完全一样。二叉树非递归解法需要用到栈辅助,N 叉树同样如此。将父节点的所有孩子节点逆序入栈,逆序的目的是为了让前序节点永远在栈顶。依次循环直到栈里所有元素都出栈。输出的结果即为 N 叉树的前序遍历。时间复杂度 O(n),空间复杂度 O(n)。
- 递归解法非常简单,见解法二。
代码
package leetcode // Definition for a Node. type Node struct { Val int Children []*Node } // 解法一 非递归 func preorder(root *Node) []int { res := []int{} if root == nil { return res } stack := []*Node{root} for len(stack) > 0 { r := stack[len(stack)-1] stack = stack[:len(stack)-1] res = append(res, r.Val) tmp := []*Node{} for _, v := range r.Children { tmp = append([]*Node{v}, tmp...) // 逆序存点 } stack = append(stack, tmp...) } return res } // 解法二 递归 func preorder1(root *Node) []int { res := []int{} preorderdfs(root, &res) return res } func preorderdfs(root *Node, res *[]int) { if root != nil { *res = append(*res, root.Val) for i := 0; i < len(root.Children); i++ { preorderdfs(root.Children[i], res) } } }